Quiénes somos
Historia
Los orígenes de nuestro Departamento se remontan a años tan lejanos como 1849, año en que se fundó la Escuela de Artes y Oficios (E.A.O.), donde, entre las artes que se enseñaban, estaban la herrería y la fundición.
En el siglo pasado, concretamente en 1915, se elevó el nivel de preparación de los egresados de la E.A.O., al crearse el Grado de Técnico-Industrial. Los primeros Técnicos Industriales egresaron como Técnicos Fundidores y, más tarde, pasaron a llamarse Técnicos Metalurgistas.
En 1941 se elevó más aún la preparación de los metalurgistas, al comenzar a funcionar la Escuela de Ingenieros Industriales, una de cuyas especialidades era la Ingeniería Industrial Metalúrgica.
Al comenzar a funcionar la Universidad Técnica del Estado (U.T.E.), en 1952, la Ingeniería Industrial en Metalurgia logró ya nivel equivalente a las ingenierías de las universidades clásicas.
El mayor impulso en nivel y calidad se vino a manifestar en la década de los 60, con la llegada a la U.T.E., de docentes extranjeros de alto nivel y con el inicio de los programas de postgrado en el extranjero para los docentes de la Universidad.
Galería de Directores

Raúl Ramírez Salas
1973 / 1991-1994
Jorge Garín Córdova
1974
Nelson Santander Martínez
1982
Rodolfo Reyes Guede
1990
René Bustamante Moreno
1995
Patricio Navarro Donoso
1999 / 2011-2013
Oscar Bustos Castillo
2003
Linton Carvajal Ortega
2007
Cristian Vargas Riquelme
2014
Jorge Manriquez Fica
2019
Alfredo Artigas Abuin
2023Departamento de Ingeniería Metalúrgica
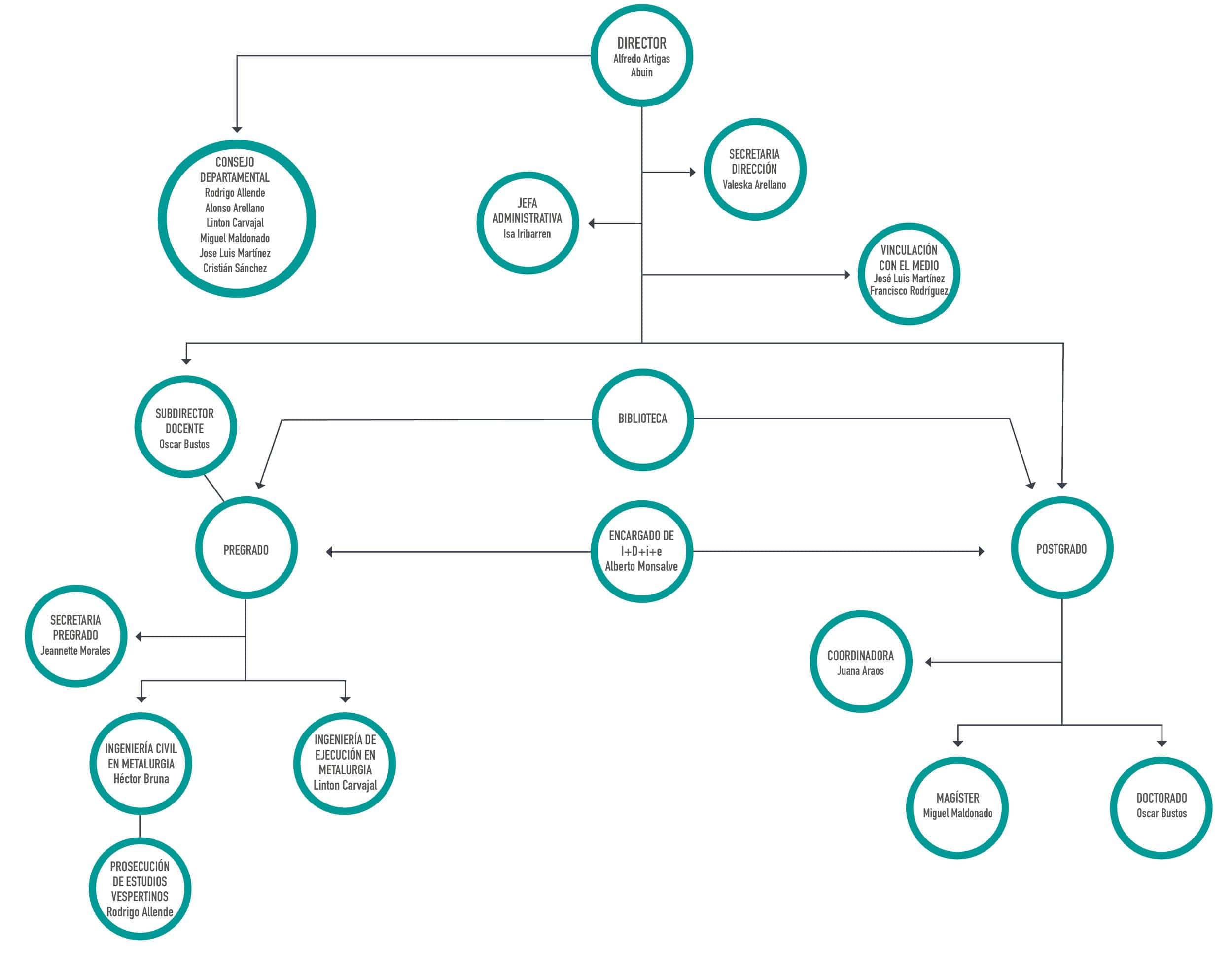
Nuestro Equipo
Organigrama



